


ADL5385ACPZ es un modulador ortogonal integrado monolítico basado en silicio encapsulado como qfn-24-ep (4x4) que utiliza Analog Devices, Inc. Fabricación bipolar avanzada de silicio y germanio (SiGe) con especificaciones de rendimiento que cubren un rango de temperatura de funcionamiento de -40 °C a +85°C, mientras que se proporciona una placa de evaluación que cumple con RoHS.
notes: el sufijo "ACPZ" se refiere a un paquete específico y un recubrimiento de pin proporcionado por ADI. Variantes como el adl5385acpz-r7 son el mismo ic, embalado en rollos de cinta y adecuado para montaje automatizado.
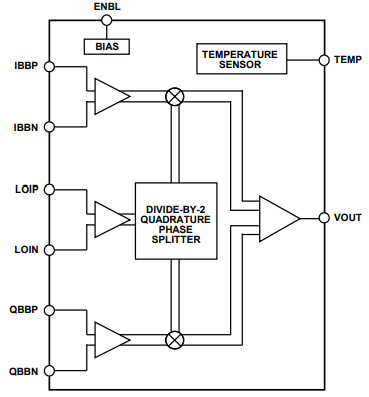
El ADL5385ACPZ se puede dividir en cinco partes: una interfaz de oscilador local (LO), un convertidor de corriente y voltaje de banda base (v-to-i), un mezclador, un amplificador diferencial a monoterminal (d-to-s) y un circuito de polarización.
1. Interfaz LO
Amortiguación y dicotomía de la señal del oscilador local externo para generar dos canales de media frecuencia y una portadora ortogonal para conducir el mezclador.
2. Convertidor v-i
El voltaje de entrada de banda base diferencial se convierte en una señal de corriente para proporcionar un controlador para la modulación de mezcla en la etapa posterior.
3. Mezclador
Mezclador de doble balance con estructura Gilbert, que modula y sintetiza la señal de las portadoras I/Q de dos vías.
4. Amplificador de final único con giro diferencial
La señal diferencial después de la mezcla se convierte en una salida de extremo único y se proporciona una impedancia de salida adecuada para conducir la carga.
5. Circuito de polarización
La referencia de banda prohibida genera una corriente de polarización estable, el dispositivo de control ENBL se enciende y el voltaje dependiente de la temperatura de salida del pin TEMP se usa para monitorear o compensar.
1. Infraestructura de enlace de radio
Modo: como modulador ortogonal IF o directo de frecuencia RF en el extremo del transmisor para convertir la frecuencia en la señal de banda base I/Q (QPSK, QAM, etc.) a la banda de microondas o RF. A menudo se utiliza para punto a punto de transmisión de microondas de vuelta, enlace inalámbrico de red privada.
2. Sistema terminal de cable modem
Modo: en un enlace descendente, la señal de banda base digital es modulada a una portadora RF (decenas de MHz a GHz) para generar una señal QAM de alta calidad para alimentar en una red coaxial.
3. Radio uhf/VHF
Modo: como modulador IF → RF, modula señales de I/Q digitales o analógicas a la banda VHF/UHF. Se aplica a la radio profesional, la difusión o la comunicación dedicada.
4. Sistema de infraestructura inalámbrica
Se utiliza para la estación base o enlace de transmisión de estación base pequeña, banda base digital → ADL5385 → amplificador RF → antena, soporta arquitectura IF o arquitectura zero-if.
5. Bucle local inalámbrico
Modo: la señal de banda ancha I/Q se modula a radiofrecuencia en la unidad de transmisión del lado de acceso, soportando un sistema de acceso inalámbrico punto a punto multipunto.
6. Interoperabilidad global del acceso de microondas/sistemas de acceso inalámbrico de banda ancha
Modo: como modulador de la base del enlace de transmisión de modulación digital, soporta modos de modulación complejos tales como OFDM/QAM. Normalmente forma una cadena de transmisión completa con DAC + PA de alta velocidad.
Notas: ADL5385 se encuentra generalmente en el enlace de transmisión inalámbrica y asume la función de modulación ortogonal de "banda base de I/Q → señal de RF IF/RF". Es adecuado para sistemas de comunicación que requieren alta linealidad, precisión de fase y rendimiento de banda ancha.
| Imagen |
| Número de pieza |
| Fabricante |
| Serie |
| Paquete/Caja |
| Embalaje |
| Estado del producto |
| Función |
| Frecuencia LO |
| Frecuencia RF |
| P1dB |
| Nivel de ruido |
| Potencia de salida |
| Corriente - Suministro |
| Voltaje - Suministro |
| Frecuencia de prueba |
| Tipo de montaje |
| Proveedor Dispositivo Paquete |

Analog Devices Inc.

Analog Devices Inc.

Analog Devices Inc.

Analog Devices Inc.

Analog Devices Inc.

Analog Devices Inc.